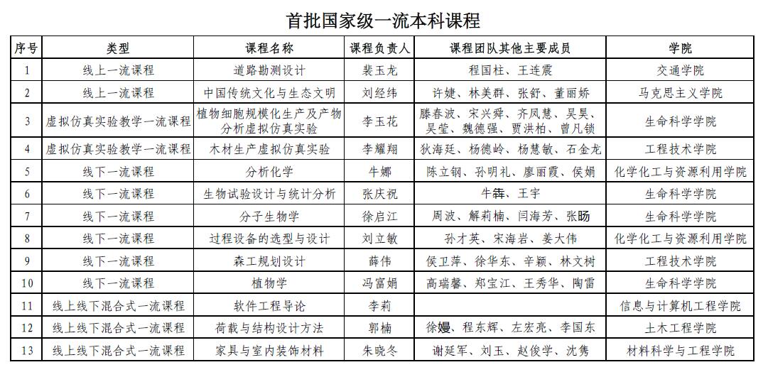
近日,教育部公布首批国家级一流本科课程认定结果, 我校13门课程入选,包括线上一流课程2门,虚拟仿真实验教学一流课程2门,线下一流课程6门, 线上线下混合式一流课程3门。

2019年10月,教育部发布《关于一流本科课程建设的实施意见》,目标经过三年左右时间,建成万门左右国家级和万门左右省级一流本科课程(简称一流本科课程“双万计划”)。此次首批国家级一流本科课程共计5118门,来自全国642所本科院校。
学校将以一流本科课程“双万计划”为契机,充分发挥一流课程的示范引领作用,落实立德树人根本任务,夯实基层教学组织,提高教师教学能力,实施科学课程评价,持续推进课程改革创新,坚持分类建设、扶强扶特,建设一批具备高阶性、创新性、挑战度的一流本科课程,形成多类型、多样化的教学内容与课程体系,全面提升我校课程建设水平和人才培养质量。