网络课程以学生网上视频听课为主,在课余时间自主学习,并完成网上作业、提问、讨论、答题等环节的学习。各课程按学时长短确定学分,学生在一个学习周期内修完某门课程并考核合格后,方可取得学分,记入学生成绩档案。2014-2015学年第二学期网络课程现已开放学习,有关事宜通知如下:
一、涉及课程及学生
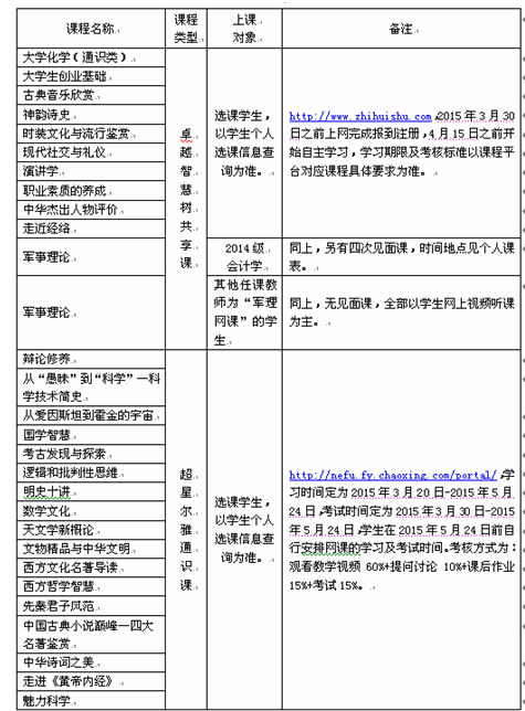
通识教育选修课中任课教师为卓越网课、尔雅网课的课程及选课学生;2014级“军事理论”课任课教师为军理网课的学生。
学生可登陆教学系统,在“培养管理——选课管理——选课信息查询”选择2014-2015-2查看本学期课程。
二、课程平台介绍
1、卓越智慧树共享课
任课教师为军理网课的“军事理论”、卓越网课的课程属于卓越智慧树共享课,需要登陆智慧树网站平台http://www.zhihuishu.com进行注册报到及在线学习。其中2014级会计学专业的“军事理论”有四次见面课,上课时间及地点见学生个人课表。
2、超星尔雅通识课
通识教育选修课中任课教师为尔雅网课的课程属于超星尔雅通识课,需要登陆网络教学平台http://nefu.fy.chaoxing.com/portal/进行在线学习(登录帐号:本人学号,初始密码:12345,第一次登陆后请修改密码)。
三、需要说明的问题
1、智慧树平台注册报到及清退
智慧树平台将于2015年3月1日-3月30日期间开放【新学期报道】入口,请选课的学生务必在2015年3月30日前上网报到注册。学生报到注册后,请按要求开始课程的在线学习。如果到2015年4月15日截止时间仍未开始学习,即学习进度显示为零,将一律被平台清退,不能再登录平台继续这门课程的学习。具体操作请仔细阅读本通知“附件1:混合式共享课程学生学习手册”。
2、学习期限及考核要求
超星尔雅通识课学习时间定为2015年3月20日-5月24日,考试时间定为2015年3月30日-5月24日,学生在2015年5月24日前自行安排网课的学习及考试时间。考核方式为:观看教学视频60%+提问讨论10%+课后作业15%+考试15%。
卓越智慧树共享课的学习期限及考核标准以课程平台对应课程具体要求为准,建议学生按照网站提示的标准进度进行进阶式课程学习。
3、由于网络课程与现有的通识教育选修课学习模式不同,要求凡是选修这类课程的学生必须熟悉和了解课程的具体学习步骤和课程考核方式,按照要求自主学习所选课程。
表1 东北林业大学2014-2015学年第二学期网络课程目录

附件1:智慧树混合式共享课程学生学习手册.pdf